About me

I'm Aundre Jeganathan, a fourth-year Electrical Engineering student at the University of Waterloo with a passion for robotics, programming, and problem-solving. I have developed skills in hardware circuitry, embedded programming, robotics and project management, working on projects like a gesture-controlled robot using Raspberry Pi 4 and Arduino. Alongside my technical work, I have actively contributed to my community as a member of the Teen Council and a volunteer at SAAAC (South Asian Autism Awareness Centre), where I lead activities for individuals with autism. I am driven by the desire to apply my engineering skills to create innovative solutions and make a meaningful impact in both technology and the community.

Areas of Expertise

  • soldering iron

    Electronics

    PCB Design, Soldering, Altium, KiCad, LTSpice, Cadence, Proteus, Raspberry Pi, Arduino, Oscilloscope, RF

  • processor

    Embedded Systems

    Verilog, VHDL, FPGA, ESP32, JTAG, Assembly, SPI, I2C, UART, CAN, USB, Bluetooth, W-Fi, LoRa, AMD Vivado

  • programming

    Software

    C/C++, Python, Java, Perl, Linux, Bash, Shell, Git, VS Code, Putty

  • robotics

    Robotics

    SolidWorks, AutoCAD, Onshape, MATLAB, Simulink

Waterloo Eng Remote Car Travel

Resume

Education

  1. University of Waterloo

    Sep. 2022 – May. 2027

    Bachelor of Applied Science in Electrical Engineering

    Relevant Courses: Data Structures and Algorithms (C++), Electronic Circuits, Digital Hardware Systems (SystemVerilog), Digital Circuits and Computers (VHDL and ARM), Project Studio (C and Hardware), Numerical Methods (MATLAB), Electromechanical Energy Conversion

Experience

  1. Plan Group | VDC Electrical Designer

    Jan. 2025 – Apr. 2025

    • Reviewed and modified electrical, mechanical, and technology construction drawings for over 50 projects using AutoCAD and Revit, ensuring accuracy to As-Built design standards.

    • Developed automation tools using AutoLISP that significantly streamlined the drafting process in AutoCAD, reducing manual input and saving a minimum of 10 hours per project.

    • Solved and optimized Python-based software using PyMuPDF to automate the identification and marking of lighting fixture devices in lighting drawings, increasing efficiency and minimizing human error.

  2. Baja Sae | Electrical Design Team Lead

    Sep. 2024 – present

    • Designed a voltage step-down board, converting 18V to 12V to safely power an off-road vehicle’s electrical systems, including lighting and a differential.

    • Developed a custom PCB using Altium to integrate an STM32 microcontroller with peripherals, including an accelerometer sensor, SD card mount, and LCD display.

    • Programmed algorithms using C to collect and process accelerometer data, enabling precise vehicle performance analysis using an STM32 microcontroller.

  3. WeTraq | Firmware Development Intern

    May. 2024 – Aug. 2024

    • Developed firmware drivers for an insole tracking device, utilizing SPI, UART, and I2C protocols to interface with various sensors and peripherals.

    • Collaborated with a team of senior engineers to integrate hardware with software, ensuring compatibility and seamless operation between components.

    • Tested and validated sensor functionality, optimizing performance for real-world applications, and documented development progress and test results with clear and comprehensive reports.

  4. Ekidna Sensing | Electrical Engineering Intern

    Sep. 2023 – Dec. 2023

    • Utilized Python in Visual Studio Code to develop a programming script for a Moisture Analyzer along with integration Ekidna’s Reader Application.

    • Assembled and tested 57 Reader PCBs, ensuring reliable soldering connections and defect-free products for customer satisfaction

  5. STEAM Project | Designer

    Jan. 2023 – Apr. 2023

    • Utilized Adobe Illustrator to design 32 projects that would be laser manufactured and used in project lessons.

    • Using previous 3D printing experience, a Bambu Lab X1 Carbon 3D printer was fully assembled and test printed 2 hours after unboxing.

Awards and Achievements

  1. Kelvyn Lo Memorial Scholarship

    Mar. 2022

    • Awarded a scholarship of $8,250 for being a top-performing student entering Electrical Engineering.

  2. President’s Scholarship of Distinction

    May. 2022

    • Awarded to first-year students with an admission average of 95% or higher.

  3. Waterloo Fryer Math Contest

    Sept. 2022

    • Awarded to the top 50 participants of the Fryer Waterloo Contest in Ontario.

  4. Grade 12 Computer Science Award

    Sept. 2021

    • Presented excellence in writing clear comprehensive code and analyzing programs in Java.

  5. Grade 12 Advanced Functions Award

    Sept. 2021

    • Presented familiarity with concepts beyond the high school mathematics curriculum.

Portfolio

  • project

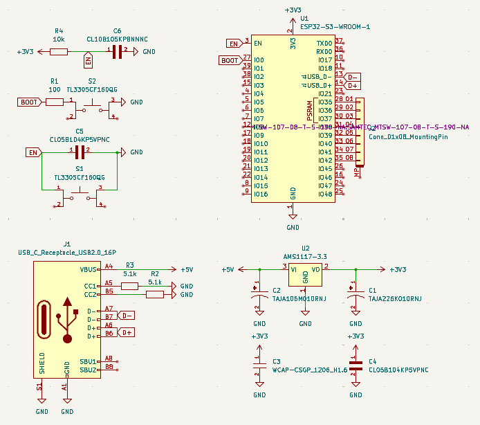
    ESP32 Breakout Board

    GitHub
    1. What?

      • Designed a simple breakout board for the ESP32 microcontroller, aimed at beginners and educators learning PCB design.

      • Breaks out all essential ESP32 pins, features a compact and beginner-friendly layout, and is fully designed in KiCad.

    2. How?

      • Created schematic and PCB layout in KiCad, focusing on clarity and accessibility.

      • Included clear labeling, straightforward routing, and accessible pin headers for easy prototyping and hardware experimentation.

    3. Results

      • Provided a practical breakout solution for ESP32 projects, reducing prototyping friction and helping new users understand PCB workflows.

      • Facilitated plug-and-play usage and supported rapid prototyping, making it ideal for educational settings and DIY electronics.

    ESP32 Breakout Board 2D Model ESP32 Breakout Board 3D Model ESP32 Breakout Board Schematic
  • project

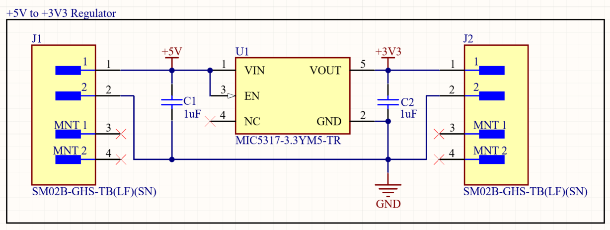
    LCOConverter PCB

    GitHub
    1. What?

      • Designed a compact PCB that converts +5V input to a regulated +3.3V output using a MIC5317 low-dropout (LDO) voltage regulator.

      • Features JST GH connectors for easy integration and 1uF ceramic capacitors for noise filtering and stability.

    2. How?

      • Created the schematic and PCB layout using ECAD tools, optimizing for minimal footprint and reliable power delivery.

      • Incorporated supporting components (capacitors, connectors) and ensured proper grounding and trace routing for stable operation.

    3. Results

      • Delivered a reliable +3.3V power supply module for embedded or IoT projects, simplifying voltage level conversion from standard +5V sources.

      • Facilitated plug-and-play usage in prototyping and final products, reducing design time and risk of voltage mismatches.

    LCOConverter-PCB Top View LCOConverter-PCB Schematic
  • project

    SPICE Netlist Linter

    GitHub
    1. What?

      • Developed a Perl-based tool to analyze and lint SPICE netlist files for electronic circuit simulation projects.

      • Designed to catch common syntax errors, enforce naming conventions, and highlight potential design issues before simulation.

    2. How?

      • Utilized regular expressions and rule-based parsing to scan netlist files for errors and style inconsistencies.

      • Provided clear, actionable feedback to users to streamline the debugging process for analog and digital circuit designs.

    3. Results

      • Improved productivity for circuit designers by reducing time spent on manual netlist checks.

      • Enhanced the reliability of SPICE simulations by ensuring netlists adhere to best practices before running.

    SPICE Netlist Linter SPICE Netlist Linter
  • project

    MATLAB Lead-Lag Compensator Design

    GitHub
    1. What?

      • Developed a MATLAB suite for designing, analyzing, and verifying lead and lag compensators as well as plant response modeling for control systems.

      • Automates controller design and analysis, generating Bode plots, step responses, and providing hardware dial recommendations.

    2. How?

      • Features separate scripts for plant modeling, lag compensator design, and lead compensator design, each providing iterative tuning and quantitative performance metrics.

      • Integrates with MATLAB's Control System Toolbox for plotting and analysis, and validated results with hardware experiments.

    3. Results

      • Enables rapid prototyping, accurate controller tuning, and in-depth frequency/time-domain analysis for academic or practical control systems projects.

      • Used to successfully design compensators for real-world hardware, supporting reliable plant response and controller evaluation.

    Step Response Lead Compensator Bode Lead Compensator Bode
  • project

    4-bit Adder Circuit

    1. What?

      • Designed and built a 4-bit binary adder circuit using discrete logic gates to perform multi-bit binary addition as a foundational digital logic system.

      • Integrated an 8-position DIP switch to input two 4-bit binary numbers and output the 5-bit result on five individual LEDs.

    2. How?

      • Analyzed and minimized logic expressions using Karnaugh maps and Boolean identities to implement efficient sum and carry functions for a 4-bit ripple-carry adder.

      • Utilized SystemVerilog to design the 4-bit adder at the structural level, simulated the circuit to verify functionality, and synthesized the design to generate a hardware layout.

      • Selected appropriate IC logic gates (e.g., 74LS series) by referencing datasheets to confirm voltage thresholds, pinouts, and fan-out limits for safe and reliable operation.

    3. Results

      • Successfully constructed and tested a fully functional 4-bit adder circuit capable of accurately computing binary sums with carry propagation.

      • Produced a compact and organized breadboard layout that enabled clear signal tracing and improved fault detection during verification.

      • Gained practical proficiency in digital logic design, IC component selection, and hardware troubleshooting for fundamental arithmetic logic unit (ALU) operations.

    4-bit Adder Adder Diagram
  • project

    Reservoir Simulation

    GitHub
    1. What?

      • Designed and built a reservoir simulator system using an STM32 Nucleo board as the central control unit to emulate water flow management in a reservoir environment.

      • The system can measure water level, display the percentage full, control water flow direction, simulate water pumping, monitor pump speed, indicate flow direction, and transmit real-time measurements to a computer through a UART connection.

    2. How?

      • Programmed the STM32 microcontroller in C to collect and process accelerometer data for precise vehicle performance analysis.

      • The system incorporates a servo motor, DC motor, ultrasonic sensor, RPM speed sensor, RGB LED, UART connection, and a custom Timer PCB for driving a seven-segment display.

    3. Results

      • Achieved a fully functional reservoir simulator capable of displaying real-time water level percentage and simulating dynamic flow control.

      • Enabled accurate and responsive feedback on reservoir conditions using sensor data, motor control, and UART communication.

      • Demonstrated effective integration of embedded systems with sensors and actuators to model practical water management scenarios.

    Reservoir Simulation Pinout Pinout
  • project

    Acceleration Sensor

    GitHub
    1. What?

      • Developed a custom PCB using Altium to integrate an STM32 microcontroller with an accelerometer sensor, SD card mount, and LCD display.

      • Measured acceleration of the Baja Sae vehicle for understanding and improving vehicle dynamics.

    2. How?

      • Programmed the STM32 microcontroller in C to collect and process accelerometer data for precise vehicle performance analysis.

      • Collaborated with the Baja SAE team to ensure the sensor system provided reliable and accurate data for vehicle behavior under different conditions.

    3. Results

      • Achieved accurate accelerometer data collection with ±5% precision in x, y, and z axis readings.

      • Enabled real-time vehicle performance analysis through CSV export, contributing to the overall success and safety of the Baja SAE vehicle.

    Humidity Light Sensor Accel Output Baja Sae
  • project

    Timer PCB

    1. What?

      • Developed a digital timer circuit that counts down from a manually inputted value using a DIP switch and displays the elapsed time on a seven-segment display.

      • Integrated a buzzer to indicate when the countdown finishes, providing an audible alert.

    2. How?

      • Designed the circuit schematics using Altium, incorporating components such as a BCD counter, quad NOR gate, dual D flip-flop, and MOSFET.

      • Assembled the PCB using both surface-mount and through-hole soldering techniques, ensuring reliable connections.

      • Tested and debugged the circuit using Proteus simulations and lab instruments, including a digital multimeter and oscilloscope, to troubleshoot and resolve short-circuit issues.

    3. Results

      • Successfully developed a fully functional digital timer, with precise countdown functionality and an accurate display system.

      • Ensured proper circuit operation and robust construction by debugging and testing, leading to a reliable, practical timer for various applications.

    Timer PCB Timer Schematic
  • project

    Humidity Light Sensor

    1. What?

      • Developed a functional prototype for an environmental analyzer designed to collect ecological data that affect the surrounding plants and vegetation.

      • Gardeners and plant-owners can easily access light, tempurature and humidity data on an LCD screen.

    2. How?

      • Programmed the project in C to interface with sensors and output data.

      • Assembled an I2C Interface Board and connected sensors using soldering techniques for reliable connections.

    3. Results

      • Achieved ±3% humidity, 1 lux light, and 0.5°C temperature accuracy.

      • Designed to be temperature-resistant up to 50°C and portable, weighing less than 2.5 kg.

    Humidity Light Sensor LCD
  • project

    Creality Ender 6

    1. What?

      • Assembled an Ender 6 3D printer for reliable additive manufacturing.

      • Modified to enhance performance and additional features, such as lighitng, better accuracy and remote control.

    2. How?

      • Integrated a Raspberry Pi with OctoPrint for remote control and monitoring of prints.

      • Installed LED strips, a Magnetic Flexible Build Plate, and replaced various components to optimize printing capabilities.

    3. Results

      • Achieved a versatile and precise printer with a speed of 150mm/s and 0.1mm accuracy.

      • Enhanced reliability and functionality through custom modifications.

    Creality Ender 6 OctoPrint 3d Print
  • Contact

    Contact Form